提到這次疫情中國首富有沒有捐款,不少朋友都比較感興趣,但是,許多人會問如何查詢2020疫情,想必大家一定想知道如何查詢疫情,今天小編為大家分析一下如何查詢疫情,希望能夠解決大家內心的疑惑不解,抓緊一起來看看疫情期間吧!
這次疫情中國首富有沒有捐款?
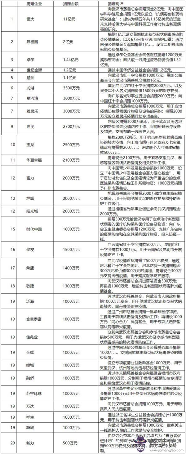
有的,,,阿里巴巴,騰訊都出錢出力了。這個時候正是我們團結一致的最好時間。豬疫情城市名單。
我相信在下,很快可以研究出疫苗,治愈病人。
外國那些為中國捐款?都捐款多少?
全國各地捐款總額:643.9萬RMB
美國微軟:200萬美元
摩托羅拉:200萬RMB
沃爾瑪:300萬RMB
:200萬RMB
西門子:200萬RMB
比爾蓋茨:2500萬美元豬疫情解除城市名單。
索尼:100萬RMB韓紅。
東芝:130萬RMB
松下:50萬RMB(松下在華有81家企業,10W員工)
歐洲最大的制藥公司賽諾菲——安萬特公司:1500萬RMB
印尼金光集團:2000萬RMB
新奧集團:200萬元RMB
卡巴斯基:120萬元RMB
威登:200萬元RMB
絲寶集團:50萬元RMB
CNET:50萬元RMB
強生:1000萬RMB
健康元:1000萬RMB
美國成功集團:1000萬RMB
日立建機:650萬RMB
東風本田捐獻100萬現金和兩臺CR-V
龍公司向災區捐贈現金100萬元。
康明斯捐款100萬元人 民幣
大眾攜手南北大眾捐贈600萬元表格模板。
上海通用汽車捐款300萬元西湖大學。
米其林向災區捐款50萬元韓紅公布。
疫情期間
一汽與豐田捐1000萬元及10輛救災車名單。
寶馬捐款100萬元 并提供3臺車名單公布。
東風日產捐助10輛逍客公示范文。
廣州本田捐資100萬元
戴姆勒捐款40萬
企業捐助災區 臺塑集團捐款達1億元公示模板。
臺塑集團捐款1億元;
集團捐款6000萬元;
潤泰大潤發公司捐款5000萬元;
潤泰集團總裁尹衍梁先生以個人名義捐款2000萬元新臺幣,并準備安排其私人飛機運送藥品赴災區;裕隆集團嚴凱泰執行長也來電表示捐助意愿;08年名單。

疫情期間:如何查詢2020疫情?
旺旺集團捐款500萬元,捐贈500萬元的食品,旺旺集團50卡車的食品今天上午已發到了災區。該集團董事長蔡衍明先生個人捐款500萬元;
頂新集團康師傅捐款300萬元,捐贈700萬元的食品;統一集體捐款500萬元人,捐贈500萬元的食品;512。
華新麗華集團捐款300萬元;廣濟橋。
金錢豹(中國)控股有限公司捐款120萬元。
臺企聯將向災區捐款670萬元公示開頭。
臺企聯常務副會長、上海龍鳳食品股份有限公司董事長葉惠德捐款100萬元,
臺企聯副會長、廣州市好又多商業發展有限公司董事長于曰江捐款100萬元,
臺企聯副會長、大成食品(天津)有限公司董事長韓家宸捐款100萬元,
臺企聯副監事長、鄭州丹尼斯百貨有限公司董事長王任生捐款100萬元。
地產商:崔永元。
世茂集團:1000萬元賴氏陵園最新。
中國泛海: 1000萬元
綠地集團:300萬元
萬科集團:220萬公布公布格式。
SOHO中國:200萬公布。
新世界集團:100萬元
東莞市新世紀房地產:100萬
上海東渡集團:50萬元
富力集團:50萬元
京基集團:30萬元
卓越集團:20萬元
棕櫚泉:300萬
中坤集團:10萬唐山大名單。
氏投資:100萬元
保利地產: 20萬元
納帕地產:50萬元明星夜。
陽光100:100萬元丘氏河南。
龍湖集團:300萬元愛心怎麼寫。
銀行:
·建設銀行 2000萬元
·農業銀行 1500萬元
·交通銀行 1200萬元
·銀行 1200萬元中國捐款明星名單。
·中國銀行 1000萬元
·民生銀行 1000萬元
·國開行 1000萬元疫情期間。
·招商銀行 800萬元
·浦發銀行 500萬元
·中銀 300萬港元
· 200 萬
廣東發展銀行捐贈200萬元援助災區
以上與如何查詢2020疫情相關的內容,是為大家精心整理的關于如何查詢疫情的分享。看完這次疫情中國首富有沒有捐款后,我希望這對大家都有幫助。














