前幾天,姜思達的新節目《僅三天可見》上線了。首期受訪嘉賓是主持人謝娜。在節目中談及對孩子的教育,思達問謝娜“希望將來給孩子們留下一個怎樣的印象”,謝娜的回答似乎印證了她多年來努
前幾天,姜思達的新節目《僅三天可見》上線了。首期受訪嘉賓是主持人謝娜。

在節目中談及對孩子的教育,思達問謝娜“希望將來給孩子們留下一個怎樣的印象”,謝娜的回答似乎印證了她多年來努力塑造給觀眾們的形象——

拋開網絡上對她的種種或贊或貶,謝娜的這個愿望值得認同。不知從何時起,我們沉浸在“喪文化”中無法自拔,每個人似乎都對抑郁這種時代情緒非常敏感,但同時又毫不介意地在社交網絡上發泄自己的負能量。
你有沒有發現——察覺自己正處于消極情緒中的人越來越多了,勇于告訴別人“我積極樂觀”的人越來越少了?除了想方設法消除消極情緒,積極情緒其實也值得我們重新關注起來。
“積極心理學”這一領域的專家們認為,想要過得幸福,只減少負面情緒是不夠的,人們還需要主動地創造積極情緒。
是的,換個角度來看“我不快樂”這種狀態,原因并非只有我們生活中的消極情緒太多,還有更重要的一條:我們的積極情緒太少。


在KY之前的文章(我要快樂不應該是你唯一的目標 | 如何處理生活中的負面情緒?)里,提到負面情緒也都是有作用的,它們最大的作用是引導我們做出改變的行為,如厭惡帶來排斥,憤怒驅動攻擊。這些行為能夠幫助我們應對環境重的威脅,從而存活下來。
積極情緒的行為導向很多時候并非如此:事實上,當人處于積極情緒中時,他們會更容易“什麼都不做”。
但積極情緒并不產生特定的行為,它能讓我們的認知更靈活、開明,行為更大膽,從而構建和積累更多、更廣泛資源。
Fredrickson指出,想要過上欣欣向榮的生活,我們需要足夠的積極情緒。生活中積極情緒和消極情緒的比率被稱為積極率,經實驗研究發現,實現健康生活,積極率需要達到3:1。
實驗還發現,人們想要達到美好的生活,其實并不需要清除負面情緒,我們只是需要更多的積極情緒來沖淡它。
*積極情緒不止是讓我們“感覺良好”,它還能給我們帶來切實的積極影響。
1. 積極情緒帶來開放性,提升我們的創造力
多倫多的幾位科學家發現:當人們感受到積極情緒時,他們的視覺注意范圍會上升,在語言任務中也更有創造性。因此研究者認為,積極情緒會讓我們變得更開放,也更有創造力——所以積極情緒會讓你的學習和工作成績變得更好。
鑒于此,當我們面對難題時,可以回想一段快樂的回憶或是接受一個小小的善意,可能更容易會想出有創造性的解決方案。
2. 積極情緒帶來積極的人際互動體驗
積極情緒會讓人們更樂于打破“你”、“我”的界限,讓人們之間感覺更親密。Fredrickson研究了積極情緒對人們和朋友之間關系的影響。
結果顯示,處于積極情緒時,人們會覺得自己和朋友交疊的部分更多。帶著積極情緒時,人們會覺得和自己生活中重要的人之間更親密了。(p.67)
如果我們希望加深和重要的人的鏈接,我們需要為雙方制造出更多有積極情緒的瞬間,此時我們和對方的關系就會更為深入和緊密。

積極情緒還能產生正面循環,進一步加深這些正面效果。Fredrickson和Thomas Joiner發現,生活中體驗更多積極情緒的人:
可以用更開明的方式應對問題;
能用更高的角度看待困境;
并想出許多不同的解決方法;
而這都會提高他們解決問題的可能,最終又進一步提升了人們的積極情緒水平。


提到積極情緒,很多人第一反應是“快樂”,但Fredrickson認為“快樂”是個過于籠統的詞匯,不能精確地描繪出人們的感覺。
根據研究,她找到十種人們最常感受到的積極情緒形式:按照人們所反饋的感受頻率,從高到低依次為:
1喜悅(joy)
2感激(gratitude)
3寧靜(serenity)
4興趣(interesting)
5希望(hope)
6自豪(pride)
7逗趣(amusement)
8激勵(inspiration)
9敬畏(awe)
10愛(love)
礙于篇幅,我們將為大家介紹前五種。
a. 喜悅
Fredrickson認為,當我們感受到喜悅時,我們一般處于這樣的情形下:一切按照預定的方式發展,結果符合我們的期待,甚至比我們所期待的要更好。例如,和戀人約好去一處地方約會,提前五分鐘到,卻發現戀人已經等在那里沖你微笑;和好友一起享用了美味的飯菜,并如我們所想地聊了許多有趣的事,等等。
喜悅是一種輕快而明亮的感覺,當我們感到喜悅,我們會感到渾身輕松,甚至周圍的事物看起來也更生動、順眼,我們可能會想加入他人的談話、對接下來的事躍躍欲試。
b. 感激
當我們意識到他人對我們的付出,我們會體驗到感激。有時我們感激的對象也不一定是人,也可能是感受到某種事物帶給我們益處。比如健康的身體、幸運的際遇、我們愛著的人都還活著等等。當我們贊賞人、事、物的可貴,感激就出現了。
感激會帶給我們“想要付出回報”的沖動,我們會希望對幫助過我們的人做點好事,也可能會想通過幫助其他人來把自己受過的恩惠傳遞出去。感激讓我們由衷、自發地給予贊賞和回饋。

c. 寧靜
寧靜是一種綿柔、低調、放松版本的喜悅,通常發生在感覺深處安全而美好的環境中。是在經過了漫長的一天,放下手中工作時長長嘆了口氣的感覺;是手里拿著書閱讀,腿上還窩了一只貓時的感覺;是早上醒來,聽見風拂過樹葉發出響聲,而被窩溫暖又干燥時的感覺。Fredrickson把寧靜稱作夕陽余暉式的情緒,低調而綿長。寧靜會讓人們沉浸在當下,品味當前的感受。
d. 興趣
興趣是我們在安全的環境中,被一些新穎的人、事、物吸引了注意力時感受到的情緒。我們會被興趣牽引著,去探索、嘗試,去消除神秘,了解更多。興趣可能出現在我們回家的路上,當我們發現有一家新的飯店開業,我們想試試看它的味道;當我們閱讀一本充滿了新觀點的書時,我們也會大感興趣,想把新知識吸納進來,和先前作比照。
e. 希望
相比平淡的日常,往往在事情發展對我們不利或者存在不確定性時,我們更容易感受到希望。希望的核心是我們相信事情能好轉、好事有可能發生的信念和愿望。即使遇到難關,希望仍然讓我們隱隱相信:不論現在如何,事情變好的可能性是存在的。
人類的大腦功能,讓我們擁有了看向未來的能力。但也是因此,讓我們也會為尚未發生的災難而焦慮。如果沒有希望,我們就可能被對未來的恐懼和絕望淹沒。
因為相信未來還有可能是好的,我們才愿意繼續生存下去。


如果你感到生活中缺乏積極情緒,那麼有一條好消息是:積極情緒可以被創造。而讓生活中充滿更多積極情緒的方法,是有意識地將積極情緒插入到生活的不同方面里。
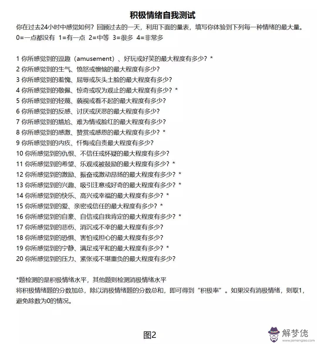
a. 了解我們的積極率
想要了解自己的積極率,可以做一做“積極情緒自我測驗”(見下圖)來檢測你當前的積極率。

需要注意的是,我們無需太關注單日的積極率,不用強求每天都要超過3:1,因為情緒在一段時間內會有變化和波動。只要一段時間內、總體而言有足夠的積極情緒即可,所以建議記錄一段時間的積極率再做計算。
b. 有意識地關注積極的事物
對處于消極狀態下的人們而言,消極事件更容易引起他們的注意,結果使得人們更加堅信“生活是痛苦的”。而這時就需要我們有意識地去記住和看到生活中積極的部分。我們可以做一本“積極生活日記”。
此外,長期堅持記錄生活中的積極感受,能夠幫我們了解日常生活中的事件對我們的影響。長此以往,我們會明白哪些事件能讓我們感到更舒服,可以有意識地在生活中多做這類事,增加積極情緒在生活中的比重。
c. 想象你實現了心愿的樣子
試著想象一下自己的未來:先想想自己的心愿是什麼,并非常詳細地將它形象化。研究發現,僅僅通過經常想象自己夢想成真,就會讓人有更穩定的積極情緒體驗。
盡管還不清楚想象/形象化的作用機制是什麼樣的,但確定的是,它能讓我們將自己的目標和動機與心愿相匹配,在生活中更容易找到和心愿有關的、能促成我們夢想實現的資源和內容。
d. 減少某些制約我們的思維習慣
我們的一些思維習慣阻止了我們感受積極情緒。比如,在感到積極情緒時,我們可能會強烈地試圖抓住它,希望它留得久一些。然而這種做法恰恰導致相反的結果:不是削弱積極情緒,就是制造了焦慮感。我們可以做的是練習對情緒的接納:順其自然地對待積極情緒,不帶評判地觀察它、感受它、任它離開和回來。
此外,另一件很重要的事是,真誠地對待自己的情緒。如果你并沒有積極的感受,不必試圖偽裝它,比如如果你感到悲傷,不必強顏歡笑。
有人覺得“不清楚什麼是積極的情緒”,這就是因為Ta平日里感受到的所謂“喜悅”,只是對痛苦的掩飾。
假裝開心久了,就忘了什麼是真的開心。
快樂不難,只要你誠實面對自己的內心。
以上。

Reference
Fredrickson, BL (2009) Positivity: top-notchresearch reveals the 3-to-1 ratio that will change your life. Crown Publishers, New York